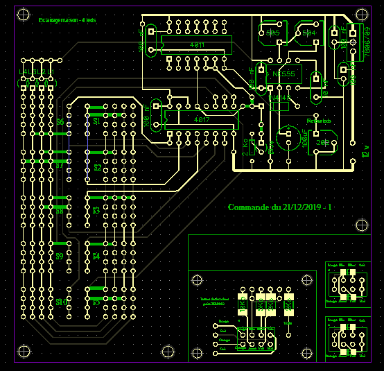
La déco : Eclairage (pseudo) aléatoire des fenêtres de bâtiments
L'idée est d'éclairer aléatoirement les fenêtres d'un bâtiment. Pour ce faire j'utilise un montage électronique à base de NE555 et de 4017. L'unité de temps éclairage/extinction est réglée par 2 résistances variables. Le nombre et l'ordre des unités de temps se fait à partir d'une matrice de diodes sur les 10 sorties du 4017.
Ce montage est prévu pour gérer 4 leds différentes (donc 4 fenêtres) mais on pourrait envisager d'en gérer plus en modifiant le montage.
On peut utiliser une "ligne de temps" sur votre tableur préféré pour visualiser les périodes d'ouverture / extinction des leds avant de souder les diodes de la matrice de diodes.
Voici ce que ca donne en test avec une unité de temps de 20 secondes ... le cycle complet dure donc 3 mn 20 sec.
Application pratique dans une voiture de cantonnement sur le réseau de mon "fifi" Philippe Eppiliphrix Wanin
